Expense Claim
Cara Membuat Tuntutan Perbelanjaan Baharu
Akses Modul Tuntutan Perbelanjaan
-
Log masuk ke Portal IICS https://pilot-iics.ums.edu.my/ menggunakan ID anda.
-
Pergi ke modul HR > Expense Claim.
-
Klik butang oren "Add Expense Claim".
Isi Maklumat Tuntutan Perbelanjaan
Tarikh Penyerahan dikawal oleh sistem dan tidak boleh diisi ke belakang (backdate).
Tab: Expense Entry
-
Company:
Universiti Malaysia Sabah(Diisi automatik) -
Series: Biarkan default (cth:
HR-EXP-.YYYY.-) -
Posting Date: Diisi hari ini secara default. Tidak boleh tarikh diisi ke belakang.
-
Expense Claim Type: Pilih jenis (cth:
Car)
Tambah Perbelanjaan
-
Di bawah jadual Expenses, klik "Add Row"
-
Pilih atau taip Expense Claim Type anda (cth: Car, Travel, dll)
-
Klik Edit untuk isi maklumat terperinci.
Sekiranya jenis "Car":
-
Dari (Lokasi)
-
Ke (Lokasi)
-
Jenama Kenderaan
-
Nombor Pendaftaran Kenderaan
-
Jarak Perjalanan (KM)
Pautkan Pendahuluan (jika ada)
-
Pergi ke bahagian Advances.
-
Klik "Add Row"
-
Pilih Employee Advance ID anda.
-
Sistem akan paparkan:
-
Tarikh Penyerahan
-
Jumlah Pendahuluan
-
Baki Belum Dituntut
-
-
Klik Edit jika ingin tetapkan jumlah tertentu.
Masukkan Maklumat Perakaunan
Tab: Accounting Details
-
UMS Account: Pilih akaun yang sesuai (cth:
UMS-M-H1-0000-...) -
Payable Account: Diisi automatik, biasanya
L13101 - PEMIUTANG PEMBEKAL - UMS
Semak Butiran pemohon
Nama pemohon akan diisi secara automatik berdasarkan sesi log masuk pemohon.
Tab: Employee Details
-
From Employee, Name & Email diisi secara automatik berdasarkan sesi anda.
-
Jawatan, Gred, Jabatan dihubungkan secara automatik dari profil pemohon anda.
Lampirkan Dokumen (Pilihan)
Tab: Documents
-
Muat naik resit atau dokumen sokongan untuk tuntutan.
Simpan dan Hantar
-
Setelah semua bahagian lengkap, klik butang "Save".
-
Selepas itu, klik "Submit" untuk proses kelulusan.
Peringatan: Tuntutan dengan maklumat wajib yang tidak lengkap atau tarikh ke belakang tidak boleh dihantar.
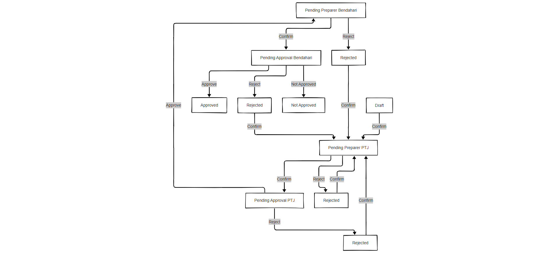
Expense claim workflow
Melihat Tuntutan yang Lalu
-
Pergi semula ke Expense Claim List View.
-
Di sini, anda boleh semak:
-
Status (cth: Draft, Pending, Approved)
-
Jumlah Dituntut dan Dibayar Balik
-
ID Tuntutan
-








